盛世名门·青云森屿项目
消防应急照明、消防报警设备采购
招采公告
一 招标方式、评标原则 对外公开招标,择优确定施工企业。评标原则如下: 1、公正、公平、科学、择优; 2、信誉好、质量优、供应准时; 3、合理低价,低于成本价除外。 4、其他详见《盛世名门·青云森屿项目消防应急照明、消防报警设备采购合同》样本
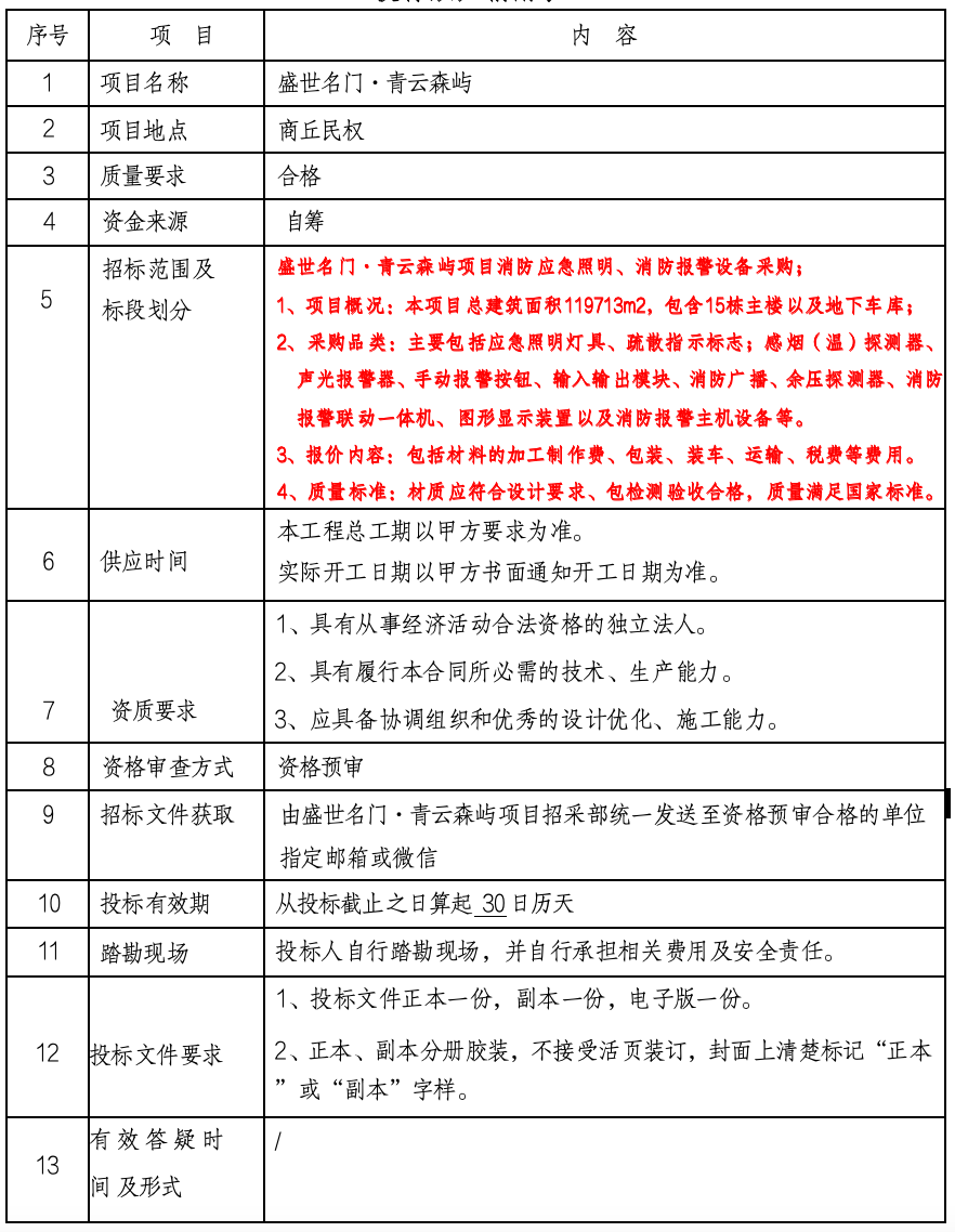
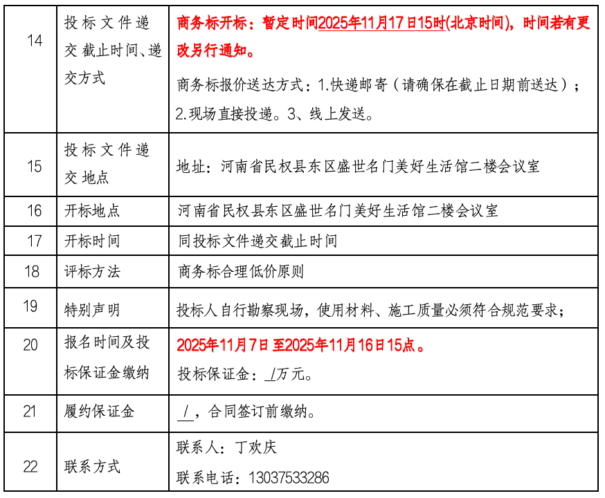
二 招标工程项目概况及要求 1、项目概况: 1.1项目名称:盛世名门·青云森屿 1.2招标人: 河南大居建设工程有限公司 1.3工程地点:民权县和平路南侧、枫杨路西侧 1.4工程规模:本项目总建筑面积119713m2,包含15栋主楼以及地下车库。 2、报价内容: 包括材料的加工制作费、包装、装车、运输、税费等费用。具体以设计文件及技术方案为准。 3、投标费用:投标人应承担其投标文件编制及投标全过程所发生的一切费用,无论投标结果如何,招标人在任何情况下都不承担任何费用。 三 投标须知附表
招标声明 一、我们在此郑重提醒所有投标人,在盛世名门的所有项目的招投标过程中,请依据招标文件的规定及自身的具体情况,制定合理的投标书,出具合理的投标报价,我们将依据投标人报价及招标文件规定的评标原则进行打分,以此来判定最终的中标单位! 二、盛世名门欢迎贵单位参加投标,我们希望与提供产品和服务的合作伙伴共同发展、真诚合作,我们保证整个招标过程公开、公平、公正。如在此过程中遭到我方人员的不公平待遇,请您向集团监事会举报。 举报电话:13271008253 盛世名门·青云森屿 建面约128-188㎡森系海岛缦式环幕平层 0元入会优享超多专属特权: 特权一:0元入会,凭借200元大礼包相关凭据即可尊享2000元房款优惠(每套房源限用一张,不可叠加) 特权二:项目开盘后可凭借200元大礼包相关凭据尊享优先选房特权; 特权三:优先获悉青云森屿项目最新营销政策、优惠等信息。







